The rich text element allows you to create and format headings, paragraphs, blockquotes, images, and video all in one place instead of having to add and format them individually. Just double-click and easily create content.
A rich text element can be used with static or dynamic content. For static content, just drop it into any page and begin editing. For dynamic content, add a rich text field to any collection and then connect a rich text element to that field in the settings panel. Voila!
Headings, paragraphs, blockquotes, figures, images, and figure captions can all be styled after a class is added to the rich text element using the "When inside of" nested selector system.
There's no doubt about it, you'll find more success as a salesperson when you develop and optimize a sales process that can be repeated again and again. It will help you become more efficient and productive. It will also help you close more deals because you'll never have to wonder "What's next?"
In this article, we'll teach you what a sales process is, why it's beneficial, and how to create one. We'll also share with you a few common sales process mistakes to avoid. Sound like a plan? Then let's get started!

Let's start at the very beginning: what's a sales process?
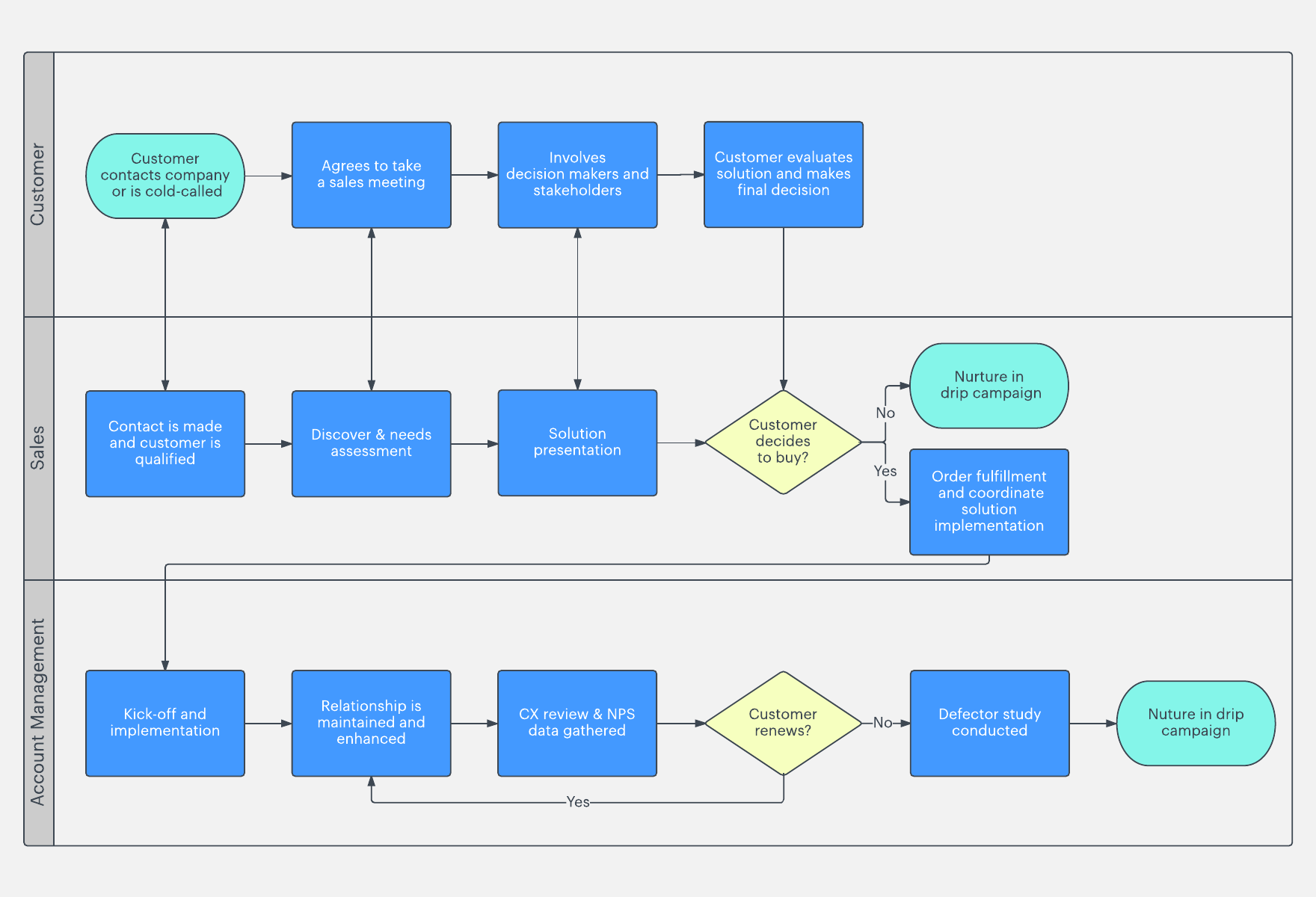
A sales process is a series of repeatable actions that a seller can follow to systematically nudge prospects from first contact to paying customer. An effective sales process will allow sales folks to close more deals because they'll have a proven framework to follow.
It's impossible to talk about sales processes without mentioning the buyer's journey. If you're unfamiliar with the term, the buyer's journey is simply the steps a person takes between first hearing about your company and its products and becoming a paying customer.
Every company will have a slightly different buyer's journey based on the target market it serves and the products it sells. But the typical sales cycle of a buyer's journey will have three main phases:
1. Awareness: At this stage in the buyer's journey, a prospect will be learning about the problem or opportunity they have and conducting research in order to properly understand and define it. This is the phase when a potential customer first becomes aware of your company.
2. Consideration: When a prospect reaches the consideration stage, they fully understand the problem or opportunity before them and are now attempting to discover every potential solution or approach to it. At this point, your prospect will be assessing your company to see if it offers what he or she needs.
3. Decision: And finally, we have the decision stage; the part of the buyer's journey where prospects are ready to make a purchase, they're just deciding which vendor's solution to invest in. Once they decide, they'll become a paying customer for that company.
The goal of every sales process is to walk prospects through each stage in the buyer's journey as seamlessly as possible. Do that and you'll definitely start to see your sales numbers rise.

Contrary to what most people think, the best salespeople aren't always silver-tongued, fly-by-the-seat-of-their-pants improvisors with an above average ability to smooth-talk random strangers. In fact, more often than not, top sellers don't improvise at all. They're very methodical and strategic about their approach to sales.
This is important because improvisation isn't repeatable, sales process are. The goal of defining sales process steps is to consistently produce higher sales numbers. That's why process beats improv, at least in the world of sales, every time.

Now that we know what a sales process is and why it's valuable, let's talk about how to craft one for you and your team. The proven sales process flowchart below has eight steps. We'll dive into each one individually in this section.
If you don't know your target market, the folks you're attempting to sell products and services to, you won't get very far. Success at sales always starts with a deep understanding of the ideal customer — their likes and dislikes, the daily challenges they struggle to overcome, the places they frequent, both online and off.
This is all very useful information! When you understand your customers on a deeper level, you can craft a custom-tailored sales process that will delight and attract them more consistently.
So break out your buyer personas if you haven't already and use them. They really are crucial to developing effective, repeatable sales processes.

Once you understand the specific target audience you're hoping to attract and sell to, you can begin reaching out to them. This is known as prospecting and it's incredibly important. After all, if you can't find high-quality leads on a regular basis, you won't have anyone to sell your company's products to. There are two ways to prospect: the easy way and the hard way.
The hard way involves scouring the internet for hours every day, attending conference after conference to network with potential customers, and begging your current clients for referrals. The hard way works, it's just incredibly time-consuming. And if we're being honest, it's not the best way for sales reps like you to spend their days.
In a perfect world, all salespeople would spend most of their time actually selling. Not skimming through LinkedIn for leads or constantly updating CRM software — jobs any $10 an hour worker can easily perform. Well today, things get a little more perfect!
Invisible Tech is a revolutionary approach to sales prospecting that allows sellers to focus on what they do best and outsource menial tasks like lead generation to a team of qualified, tech-powered, lower-wage workers. Here's how it works:
Invisible is the easy way to automate your sales prospecting because it allows salespeople to completely delegate their prospecting efforts to a team of highly-trained, low-wage workers who are invested in the sales process. This frees them up to focus more of their time on revenue-generating tasks like making sales, without having to spend an arm and a leg. Efficiency, meet affordability!
For more information on Invisible, or to try the service for yourself, contact one of our experienced team members.
Once you have a list of leads, you can begin reaching out to them to discover if they're a good fit for your company or not. This can be done via a phone call or email, though phone calls tend to be the preferred method for, especially when attempting to sell higher priced products.
This initial contact is what's known as a "discovery call." A few common questions you may want to ask during it are:
This discovery call is also the perfect time for you to introduce your company and its solutions. But remember, you're not trying to actually sell your leads a product at this point. You're simply trying to determine if they're a good fit.
Make sure your discovery calls are a nice balance between introductory company spiel and prospect discovery and you'll ensure your sales process proceeds smoothly to step four!
Your initial interaction with new leads will help you determine which ones are worth pursuing and which aren't. The ones that are deemed high-quality need to be researched. Remember, seller success depends largely on a deep understanding of the potential customer. If you want to move your hot leads through the buyer's journey, you need to know what makes them tick.
So step four in our sales process map is to gather more intel on promising leads. Research the company they work for and the position they hold. This will allow you to tailor your sales approach to each lead and provide them with a more personalized experience.
Fortunately, research is fairly easy to conduct in the modern age. We suggest perusing company websites, prospect social media channels, and even contacting other folks within the same organization to get a more holistic view of it.
At this point, we're roughly halfway through the sales process. Congrats on making it this far! But we still have a lot to do…
By now, you understand your target market, you've been prospecting consistently and have a large list of potential leads, you've contacted said leads to determine which are high-quality and gathered more intel on them. Now it's time to schedule meetings and present your company's solutions with confidence.
This is where many salespeople go wrong. They do the necessary prep-work to prepare for their meetings. They practice their pitch till they can give it in their sleep. But then they try to schedule meetings in the morning hours.
When attempting to schedule a meeting with a prospect, aim for the afternoon unless a prospect specifically requests an earlier time.
The reason being, most people are extremely busy in the morning. The day just started and there are dozens of tasks that still need to be completed. But by the afternoon, things generally slow down and your prospects will be much more open to hearing your pitch.
Speaking of your pitch, how can you make sure you nail it? Here are a few tips for you:
Everything has led to this moment. Luckily, if you did you job right in sales process steps one through five, closing the deal should be fairly easy. You simply send a proposal, enter negotiations, get buy-in from top decision makers — the actual process varies by company.
The key, though, is to lead your prospects to a sale, not manipulate them into it. The goal of your entire sales process should be helping prospects find the products they need. If your company happens to sell those products, great! If not, the prospect wasn't a great lead anyway.
Manipulation almost always leads to buyer's remorse. And unhappy customers are worse than no customers. They'll cause your support team headaches and write bad reviews that destroy your company's reputation — definitely not things you want.
Real talk: the sales process you build in the beginning will change and evolve over time. It's highly unlikely that you'll hit on the best sales process for your company on your first try. There's nothing wrong with that. In fact, it's perfectly normal.
So analyze the results you achieve and always be on the lookout look out for ways to optimize processes, eliminate unnecessary steps, and move prospects through the typical sales cycle faster. Here are a few metrics to pay attention to:
Obviously, there are many more metrics worth analyzing, but these four will get you started. Use them to optimize your sales processes.

This last step is the easiest: create a sales process map. This is a document that clearly outlines your company's sales process steps and can be used to train new sales reps as well as remind seasoned sellers of proper procedures.
Your sales process map can be as simple or detailed as you want. Just make sure it's easy to understand and follow. Here's how:
1. Start With the End in Mind: What's your overarching end goal? Keep it in mind during during your sales process mapping session! Everything you do, every step you plan, should coincide with your end goal.
2. Identify Each Sales Process Step: Next, view your buyer journey and identify each step a prospect must go through to become a paying customer. Add these steps to your sales process map in the correct order.
3. Stick to the Plan: Finally, once your plan is created, stick to it! A sales process map is only beneficial if you use it.

We've covered quite a bit so far. But before we sign off, we want to address three common sales process mistakes so that you can avoid them. Sellers beware...
Earlier we mentioned that the top sellers are almost always strategic in their approach. They don't "wing it" when they interact with leads. You shouldn't either. Once you've developed your sales process, document it and follow it religiously! The more methodical you can be as you walk prospects through the buyer's journey, the more sales you'll close.
You should follow your sales processes religiously, but you should also allow for improvement. Every sales process is a work in progress and can be optimized in some way. Your job is to discover how you can increase efficiency, reduce redundancies, and, ultimately, sell more products to happy customers.
Modern technology allows us to reduce the time we spend on menial tasks and to become much more efficient and productive. If your sales process template doesn't include automation tech, prospect delegation processes like Invisible, and other conveniences, you're not spending your time as wisely as you could be.
So invest in your career and give yourself the opportunity to focus on what you do best, not data entry and prospecting tasks that any low-wage worker or machine could complete.

Creating a sales process for yourself and your company will allow you and your team to become more efficient and close more deals are a consistent basis. Just follow the eight steps we outlined above and you'll find success:
If you'd like to really supercharge your selling, consider investing in Invisible. Our platforms approach to sales prospecting combines the power of technology with the personalization of real human beings. The end result is increased efficiency for a very affordable price!
To learn more, contact us today about delegating your prospecting duties so that you can focus more on the tasks that really matter.